| 索引号: |
001218039/202502-00002 |
信息分类: |
政府预算 |
| 内容分类: |
其他,综合政务,国民经济管理、国有资产监管,财政、金融、审计,公安、安全、司法 |
发布机构: |
砀城镇人民政府 |
| 成文日期: |
2025-02-14
|
发布时间: |
2025-02-14 15:54 |
| 文号: |
|
有效性: |
有效
|
| 废止时间: |
暂无 |
关键词: |
|
| 名称: |
砀山县砀城镇人民政府2025年部门预算 |
| 索引号: |
001218039/202502-00002 |
| 信息分类: |
政府预算 |
| 内容分类: |
其他,综合政务,国民经济管理、国有资产监管,财政、金融、审计,公安、安全、司法 |
| 发布机构: |
砀城镇人民政府 |
| 成文日期: |
2025-02-14
|
| 发布时间: |
2025-02-14 15:54 |
| 文号: |
|
| 有效性: |
有效
|
| 废止时间: |
暂无 |
| 关键词: |
|
| 名称: |
砀山县砀城镇人民政府2025年部门预算 |
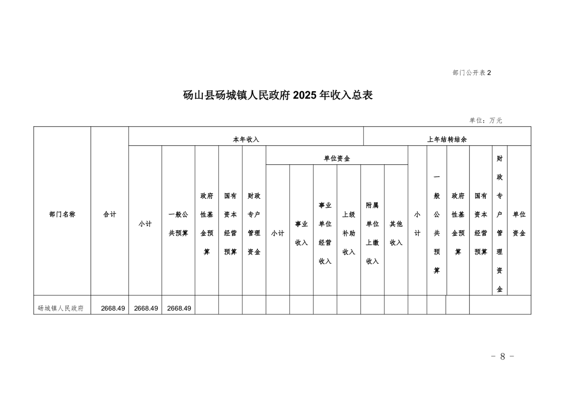
砀山县砀城镇人民政府2025年部门预算
文章来源: 砀城镇人民政府浏览量:发表时间:2025-02-14 15:54