| 索引号: |
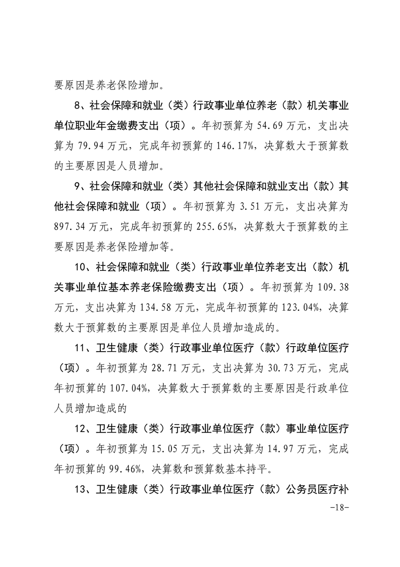
001218039/202409-00008 |
信息分类: |
政府决算 |
| 内容分类: |
其他,综合政务,财政、金融、审计 |
发布机构: |
砀城镇人民政府 |
| 成文日期: |
2024-09-27
|
发布时间: |
2024-09-27 09:44 |
| 文号: |
|
有效性: |
有效
|
| 废止时间: |
暂无 |
关键词: |
|
| 名称: |
砀山县砀城镇人民政府2023年度部门决算 |
| 索引号: |
001218039/202409-00008 |
| 信息分类: |
政府决算 |
| 内容分类: |
其他,综合政务,财政、金融、审计 |
| 发布机构: |
砀城镇人民政府 |
| 成文日期: |
2024-09-27
|
| 发布时间: |
2024-09-27 09:44 |
| 文号: |
|
| 有效性: |
有效
|
| 废止时间: |
暂无 |
| 关键词: |
|
| 名称: |
砀山县砀城镇人民政府2023年度部门决算 |
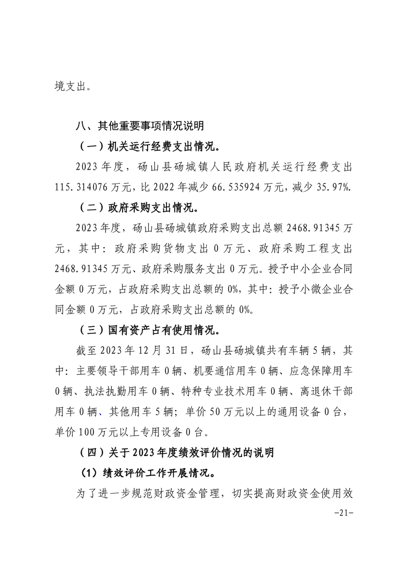
砀山县砀城镇人民政府2023年度部门决算
文章来源: 砀城镇人民政府浏览量:发表时间:2024-09-27 09:44