| 索引号: |
001218039/202309-00020 |
信息分类: |
政府决算 |
| 内容分类: |
公民,青少年,中年,老年,其他,其他,其他,综合政务,国民经济管理、国有资产监管,人口与计划生育、妇女儿童工作,其他,市场监管、安全生产监管,文化、广电、新闻出版,财政、金融、审计,国土资源、能源,商贸、海关、旅游,农业、林业、水利,组织机构简介,城乡建设、环境保护,科技、教育,公安、安全、司法,卫生、体育,民政、扶贫、救灾,民族、宗教,人力资源 |
发布机构: |
砀城镇人民政府 |
| 成文日期: |
2023-09-28
|
发布时间: |
2023-09-28 16:55 |
| 文号: |
|
有效性: |
有效
|
| 废止时间: |
暂无 |
关键词: |
|
| 名称: |
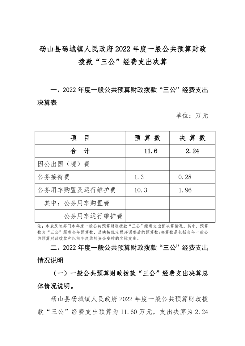
砀山县砀城镇人民政府2022年度一般公共预算财政拨款“三公”经费支出决算 |
| 索引号: |
001218039/202309-00020 |
| 信息分类: |
政府决算 |
| 内容分类: |
公民,青少年,中年,老年,其他,其他,其他,综合政务,国民经济管理、国有资产监管,人口与计划生育、妇女儿童工作,其他,市场监管、安全生产监管,文化、广电、新闻出版,财政、金融、审计,国土资源、能源,商贸、海关、旅游,农业、林业、水利,组织机构简介,城乡建设、环境保护,科技、教育,公安、安全、司法,卫生、体育,民政、扶贫、救灾,民族、宗教,人力资源 |
| 发布机构: |
砀城镇人民政府 |
| 成文日期: |
2023-09-28
|
| 发布时间: |
2023-09-28 16:55 |
| 文号: |
|
| 有效性: |
有效
|
| 废止时间: |
暂无 |
| 关键词: |
|
| 名称: |
砀山县砀城镇人民政府2022年度一般公共预算财政拨款“三公”经费支出决算 |
砀山县砀城镇人民政府2022年度一般公共预算财政拨款“三公”经费支出决算
文章来源: 砀城镇人民政府浏览量:发表时间:2023-09-28 16:55