| 索引号: |
001218090/202404-00022 |
信息分类: |
权责清单和动态调整情况 |
| 内容分类: |
其他,综合政务 |
发布机构: |
砀山县退役军人事务局 |
| 成文日期: |
2024-04-12
|
发布时间: |
2024-04-12 11:25 |
| 文号: |
|
有效性: |
有效
|
| 废止时间: |
暂无 |
关键词: |
|
| 名称: |
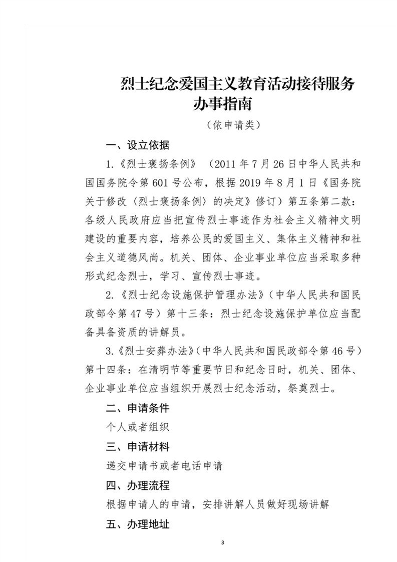
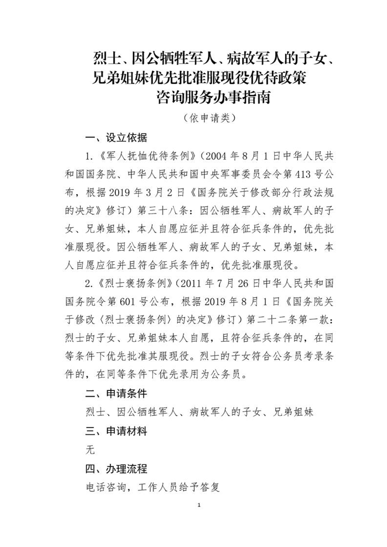
【行政权力条件】砀山县退役军人事务局权责清单办事指南(2023年) |
| 索引号: |
001218090/202404-00022 |
| 信息分类: |
权责清单和动态调整情况 |
| 内容分类: |
其他,综合政务 |
| 发布机构: |
砀山县退役军人事务局 |
| 成文日期: |
2024-04-12
|
| 发布时间: |
2024-04-12 11:25 |
| 文号: |
|
| 有效性: |
有效
|
| 废止时间: |
暂无 |
| 关键词: |
|
| 名称: |
【行政权力条件】砀山县退役军人事务局权责清单办事指南(2023年) |
【行政权力条件】砀山县退役军人事务局权责清单办事指南(2023年)
文章来源: 砀山县退役军人事务局浏览量:发表时间:2024-04-12 11:25