| 索引号: |
003193936/202507-00026 |
信息分类: |
“双随机一公开” |
| 内容分类: |
其他,卫生、体育 |
发布机构: |
砀山县卫生健康委员会 |
| 成文日期: |
2025-07-02
|
发布时间: |
2025-07-02 09:27 |
| 文号: |
|
有效性: |
有效
|
| 废止时间: |
暂无 |
关键词: |
|
| 名称: |
砀山县卫健委2025年双随机抽查工作计划 |
| 索引号: |
003193936/202507-00026 |
| 信息分类: |
“双随机一公开” |
| 内容分类: |
其他,卫生、体育 |
| 发布机构: |
砀山县卫生健康委员会 |
| 成文日期: |
2025-07-02
|
| 发布时间: |
2025-07-02 09:27 |
| 文号: |
|
| 有效性: |
有效
|
| 废止时间: |
暂无 |
| 关键词: |
|
| 名称: |
砀山县卫健委2025年双随机抽查工作计划 |
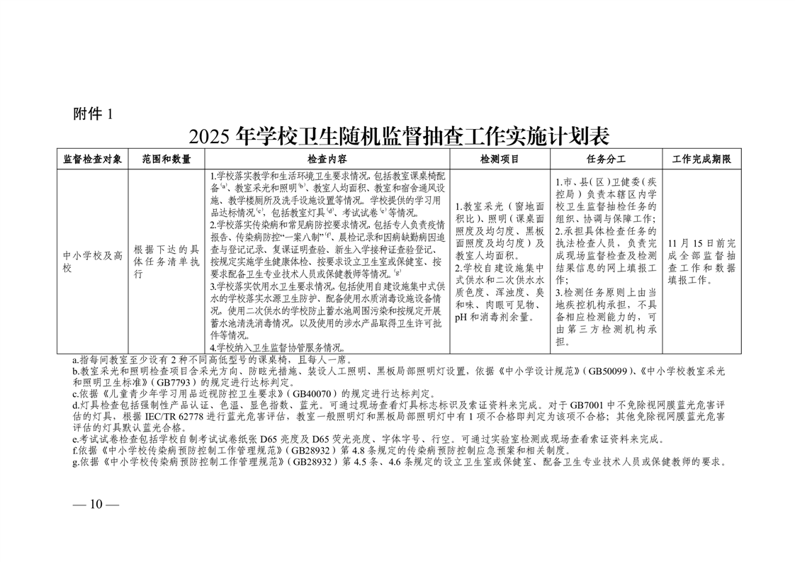
砀山县卫健委2025年双随机抽查工作计划
文章来源: 砀山县卫生健康委员会浏览量:发表时间:2025-07-02 09:27