| 索引号: |
003193936/202409-00016 |
信息分类: |
本部门决算 |
| 内容分类: |
其他,卫生、体育 |
发布机构: |
砀山县卫生健康委员会 |
| 成文日期: |
2024-09-29
|
发布时间: |
2024-09-29 09:57 |
| 文号: |
|
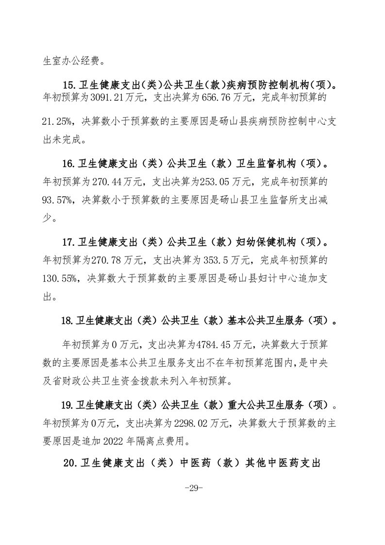
有效性: |
有效
|
| 废止时间: |
暂无 |
关键词: |
|
| 名称: |
砀山县卫生健康委员会2023年度部门决算 |
| 索引号: |
003193936/202409-00016 |
| 信息分类: |
本部门决算 |
| 内容分类: |
其他,卫生、体育 |
| 发布机构: |
砀山县卫生健康委员会 |
| 成文日期: |
2024-09-29
|
| 发布时间: |
2024-09-29 09:57 |
| 文号: |
|
| 有效性: |
有效
|
| 废止时间: |
暂无 |
| 关键词: |
|
| 名称: |
砀山县卫生健康委员会2023年度部门决算 |
砀山县卫生健康委员会2023年度部门决算
文章来源: 砀山县卫生健康委员会浏览量:发表时间:2024-09-29 09:57