| 索引号: |
001218005/202602-00032 |
信息分类: |
本部门 “三公”经费 |
| 内容分类: |
其他,农业、林业、水利 |
发布机构: |
砀山县农业农村局 |
| 成文日期: |
2026-02-28
|
发布时间: |
2026-02-28 10:32 |
| 文号: |
|
有效性: |
有效
|
| 废止时间: |
暂无 |
关键词: |
|
| 名称: |
砀山县乡村建设服务中心2026年一般公共预算“三公”经费预算 |
| 索引号: |
001218005/202602-00032 |
| 信息分类: |
本部门 “三公”经费 |
| 内容分类: |
其他,农业、林业、水利 |
| 发布机构: |
砀山县农业农村局 |
| 成文日期: |
2026-02-28
|
| 发布时间: |
2026-02-28 10:32 |
| 文号: |
|
| 有效性: |
有效
|
| 废止时间: |
暂无 |
| 关键词: |
|
| 名称: |
砀山县乡村建设服务中心2026年一般公共预算“三公”经费预算 |
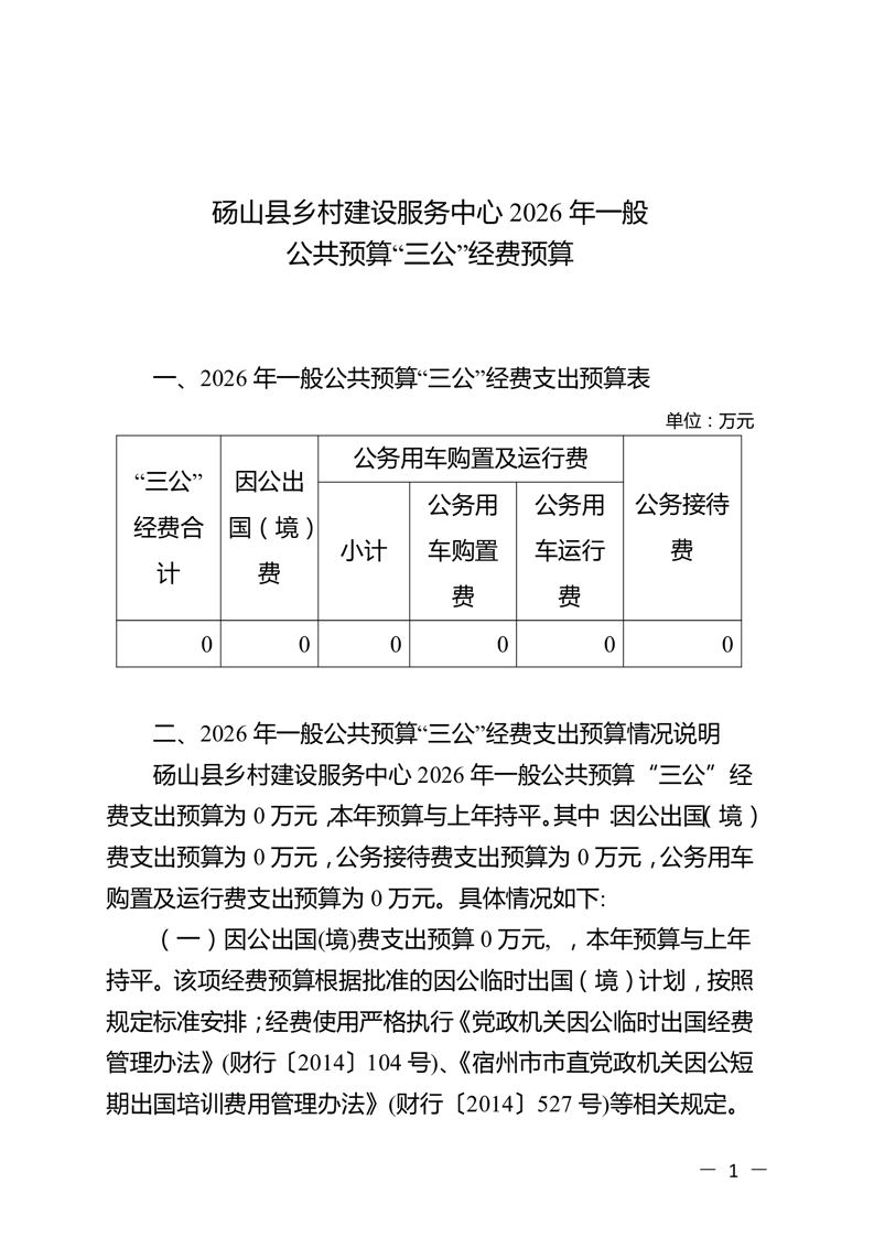
砀山县乡村建设服务中心2026年一般公共预算“三公”经费预算
文章来源: 砀山县农业农村局浏览量:发表时间:2026-02-28 10:32