| 索引号: |
003194402/202411-00016 |
信息分类: |
主动回应 |
| 内容分类: |
公告,综合政务 |
发布机构: |
砀山县交通运输局 |
| 成文日期: |
2024-11-15
|
发布时间: |
2024-11-15 17:30 |
| 文号: |
|
有效性: |
有效
|
| 废止时间: |
暂无 |
关键词: |
|
| 名称: |
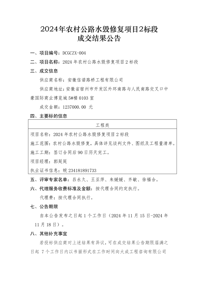
2024年农村公路水毁修复项目2标段成交结果公告 |
| 索引号: |
003194402/202411-00016 |
| 信息分类: |
主动回应 |
| 内容分类: |
公告,综合政务 |
| 发布机构: |
砀山县交通运输局 |
| 成文日期: |
2024-11-15
|
| 发布时间: |
2024-11-15 17:30 |
| 文号: |
|
| 有效性: |
有效
|
| 废止时间: |
暂无 |
| 关键词: |
|
| 名称: |
2024年农村公路水毁修复项目2标段成交结果公告 |
2024年农村公路水毁修复项目2标段成交结果公告
文章来源: 砀山县交通运输局浏览量:发表时间:2024-11-15 17:30