| 索引号: |
003194402/202408-00012 |
信息分类: |
其他权力 |
| 内容分类: |
其他,其他 |
发布机构: |
砀山县交通运输局 |
| 成文日期: |
2024-08-13
|
发布时间: |
2024-08-13 16:37 |
| 文号: |
|
有效性: |
有效
|
| 废止时间: |
暂无 |
关键词: |
|
| 名称: |
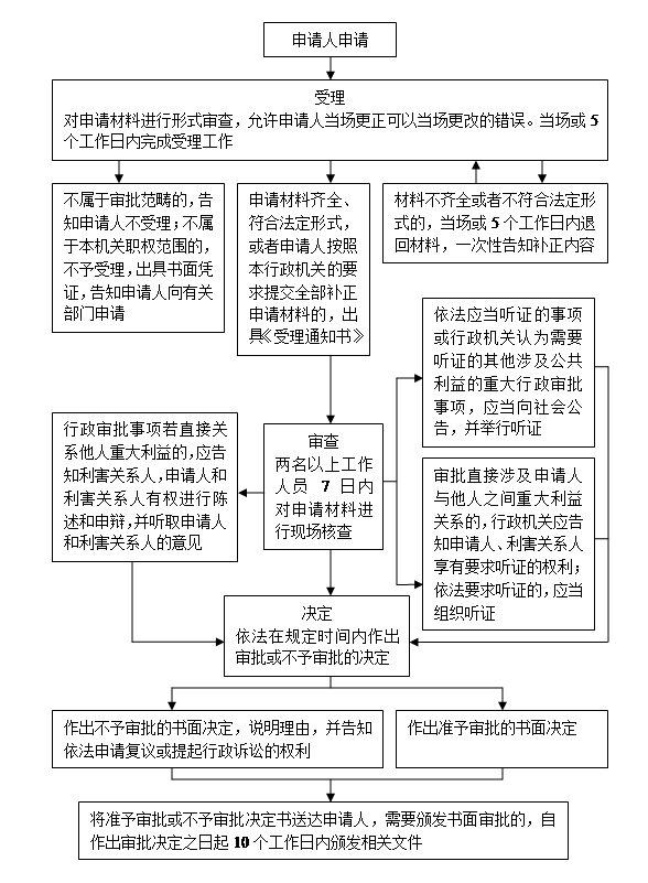
砀山县交通运输局其他权力运行流程图 |
| 索引号: |
003194402/202408-00012 |
| 信息分类: |
其他权力 |
| 内容分类: |
其他,其他 |
| 发布机构: |
砀山县交通运输局 |
| 成文日期: |
2024-08-13
|
| 发布时间: |
2024-08-13 16:37 |
| 文号: |
|
| 有效性: |
有效
|
| 废止时间: |
暂无 |
| 关键词: |
|
| 名称: |
砀山县交通运输局其他权力运行流程图 |
砀山县交通运输局其他权力运行流程图
文章来源: 砀山县交通运输局浏览量:发表时间:2024-08-13 16:37