| 索引号: |
001218001/202402-00005 |
信息分类: |
本部门预算 |
| 内容分类: |
其他,公安、安全、司法 |
发布机构: |
砀山县公安局 |
| 成文日期: |
2024-02-22
|
发布时间: |
2024-02-22 10:02 |
| 文号: |
|
有效性: |
有效
|
| 废止时间: |
暂无 |
关键词: |
|
| 名称: |
安徽省砀山县交警大队2024年预算公开 |
| 索引号: |
001218001/202402-00005 |
| 信息分类: |
本部门预算 |
| 内容分类: |
其他,公安、安全、司法 |
| 发布机构: |
砀山县公安局 |
| 成文日期: |
2024-02-22
|
| 发布时间: |
2024-02-22 10:02 |
| 文号: |
|
| 有效性: |
有效
|
| 废止时间: |
暂无 |
| 关键词: |
|
| 名称: |
安徽省砀山县交警大队2024年预算公开 |
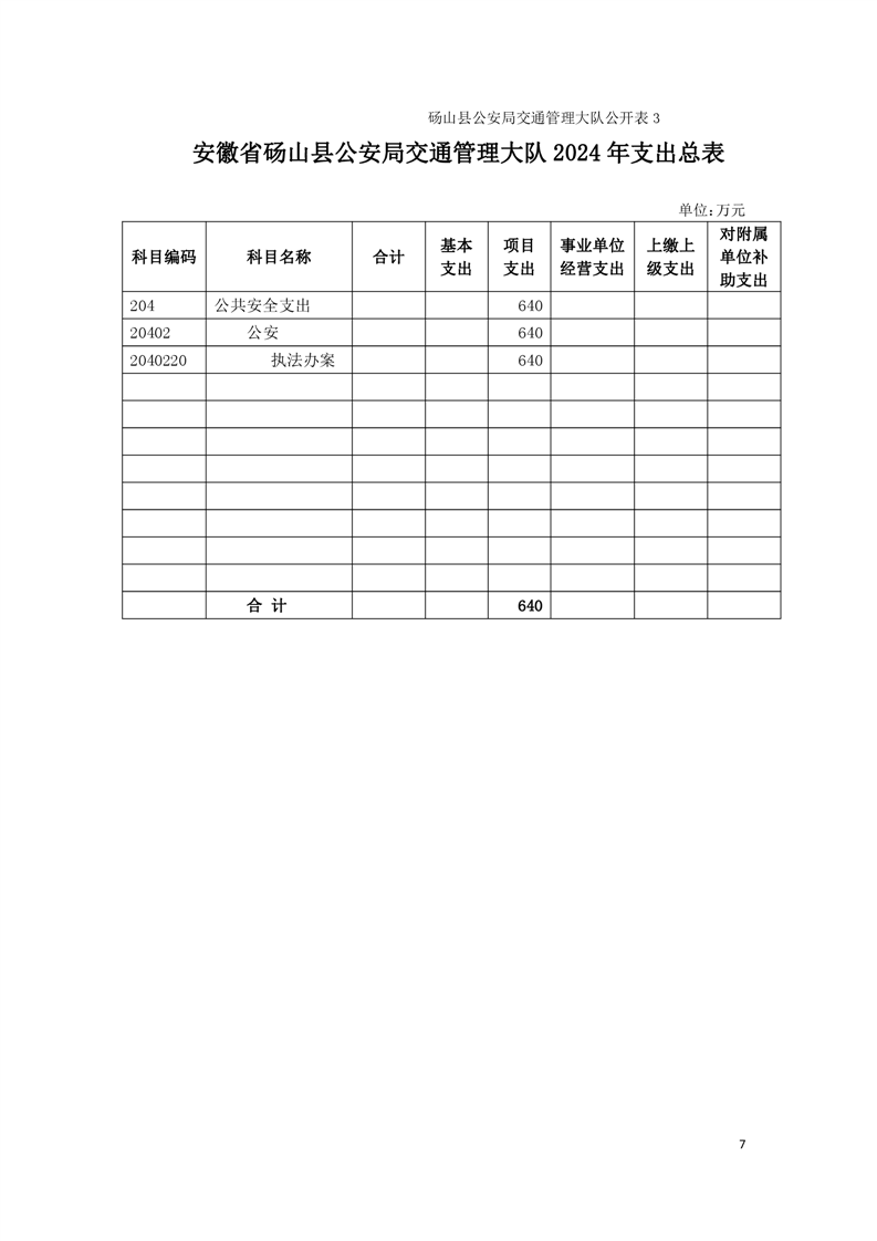
安徽省砀山县交警大队2024年预算公开
文章来源: 砀山县公安局浏览量:发表时间:2024-02-22 10:02